
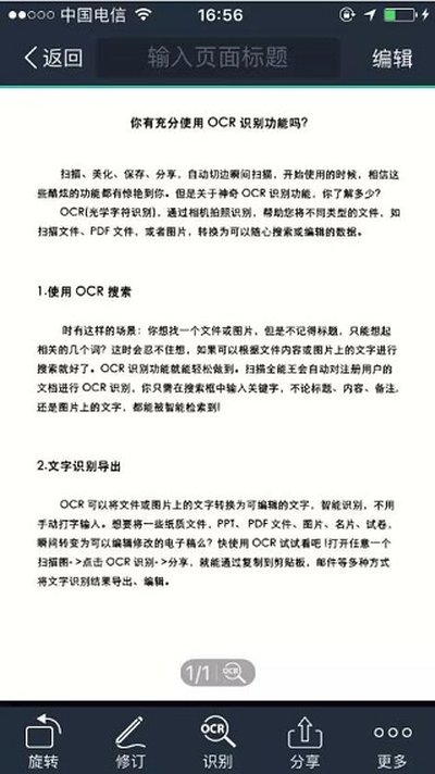
类别:便捷生活大小:149.0M版本:v7.14.0.2603190000时间:2026-04-02












想把手机变成随身扫描仪吗?用它就对了!只需对着纸质文件“咔嚓”一拍,它就能自动切掉乱糟糟的背景,瞬间生成超清晰的JPEG或PDF。无论是合同、笔记还是发票,都能轻松搞定,让你的手机成为处理文档的神器。全球数亿人都在用,快来体验一下吧!
【手机扫描仪】
用手机摄像头对着纸质文档拍一下,它就能聪明地帮你裁掉杂乱的背景,直接生成高清的JPEG或PDF文件。应用默认开启自动扫描模式,只要将镜头对准文档,它就会自动完成拍摄,完全不用你动手。它还提供了丰富的图像优化选项,你可以手动调整各项参数,快速把纸质文件变成清晰亮丽的电子扫描件。
内置的智能OCR技术能精准识别图片上的文字。这样一来,就算你的资料是图片格式,也可以通过输入关键词来快速定位,找到的内容还会高亮显示出来。它支持中文、英语、日语、韩语、葡萄牙语、法语等41种语言的识别,还能让你一键复制和编辑图片上的文字,并支持将结果导出为Word、Text或TXT文件。
【个人文档管家】
你可以轻松地将手机里的PDF、图片、表格等多种类型的电子文件一键导入进行管理。通过给文件打上标签分类,或者存放在不同的文件夹里,就能实现对工作、学习和生活资料的一站式整理。而且,所有文档都可以在手机、平板和电脑等多个设备之间同步,方便你随时随地查看和管理。
【PDF 编辑修改】
你可以自由地对PDF文档进行重组,比如从多个文件中删除某些页面、调整页面顺序、插入新的页面或者将它们合并成一个文件。该应用不仅能让用户便捷地在文档上进行涂抹遮盖与添加批注,还为高级账户提供了智能铺满水印、一键生成电子签名等进阶服务,为文档安全提供有力保障。。
【PDF格式转换】
它能在PDF、Word、Excel、PPT和图片格式之间实现自由互转,转换好的文件可以一键分享给他人或下载到本地设备。最棒的是,格式转换后能够最大程度地保留原始文档的文本、图像和排版布局,确保版面不会错乱。
1、老师布置了预习作业,要把厚厚的课本都背回家,实在太重太麻烦……
2、老板突然给你一堆纸质文件,要求整理成Word文档,一个字一个字地敲简直是噩梦……
3、客户急着要一份纸质合同的PDF扫描件,可身边又没有扫描仪,真是急死人……
一、文件扫描
步骤1:找一个光线充足的地方,把文件平整地放在桌面上,让它舒舒服服地躺好……
步骤2:打开扫描全能王应用,点击拍照按钮,它就会自动帮你处理掉多余的背景,生成清晰的JPG或PDF文件。

如果你觉得自动裁剪的范围太大了,只想保留其中一小部分内容,也可以手动拖动边缘进行调整,直到满意为止。

完成裁剪操作后,系统提供了原图、自动、增亮、增强并锐化、黑白、灰度共六种图像处理模式供选用。同时,用户也可以自定义是否对图像进行锐化或提亮,并决定最终输出为彩色图片还是黑白图片。。

最终扫描出来的效果就像下面这样,非常清晰。

二、文件识别
扫描完成后,点击界面底部的“OCR识别”功能,然后选择要识别的范围(可以是整页,也可以是局部区域),图片里的文字就能轻松地转换成文本了。

如果对自动识别的结果不太满意,你还可以直接在应用里对识别出的文字进行修改。
特别要说的是,目前扫描全能王支持识别中文、英文、日文、韩文、法文等16种不同的语言。
下面这张图展示了识别效果~

觉得上面的电话号码太简单了?没问题,我们来个文字更密集的挑战!

扫描身份证时必须知道的事儿
在申办银行信用卡、手机卡,申请护照,以及购置房产车辆等众多生活场景中,身份证被扫描的次数多到人们或许已无法准确记忆,其复印件的留存情况也同样难以追踪。。你是否想过,这些扫描件或复印件一旦落入不法分子手中,可能会带来多严重的后果?

1、 被人拿去申请手机业务,比如办个新号码然后恶意消费欠费。
2、 被用于银行开户、证券交易或申请贷款。虽然正常流程下需要核对原件,但万一工作人员操作不规范,就可能发生冒名开户或办理业务的情况,从而影响你的个人信用记录。
3、 最严重的,是复印件被犯罪分子利用,注册公司从事非法活动,或是被诈骗团伙冒用,这些都会给你带来无穷无尽的麻烦。
为防范潜在风险,对身份证复印件进行三处签注是必要的防护措施。! //
给身份证复印件签注时,最好分成三行来写
1、清楚地写明复印件提供给谁、具体用途,并加上“他用无效”的字样。标注得越详细越好,但注意不要遮挡住身份证号码和姓名。
2、签注时建议使用蓝色的圆珠笔。
3、书写时,让部分笔画与复印件上的文字有交叉或接触,防止被篡改。
4、在每一行的末尾画上一条横线,表示内容结束,以防被人在后面添加其他文字。
1、 打开扫描全能王,分别拍摄身份证的正面和反面。
(这里用大小和身份证差不多的地铁票来做示范)

2、 点击右上角的选项菜单,从中选择“拼图”功能。

3、 在模板中选择“身份证A4模板”,这样生成的身份证大小就会和真实物件完全一致!

4、 确认拼图后,你还可以根据需要手动添加批注或水印,操作起来非常便捷!
这是最终完成的电子版成品图~

厂商名称:
官网:暂无
包名:com.intsig.camscanner71402603190000.apk
名称:扫描全能王google play版下載
MD5值:AA18463C37809565452F2171E53C0BB5

vivo应用市场官方正版下载
便捷生活 / 48.2M / 2026-04-02下载
四川航空最新版下载
便捷生活 / 255.5M / 2026-04-02下载
oppo阅读app官方版下载
便捷生活 / 50.8M / 2026-04-02下载
小睡眠最新版下载
便捷生活 / 101.5M / 2026-04-02下载
zohoShow手机版下载
便捷生活 / 91.5M / 2026-04-02下载
渔获 安卓最新版本
便捷生活 / 219.3M / 2026-04-01下载
运动世界校园官方版下载安装
便捷生活 / 286.1M / 2026-04-01下载
话本小说最新版本下载
便捷生活 / 74.9M / 2026-04-01下载
用户评论