
类别:系统软件大小:46.4M版本:v1.0.61时间:2026-04-04





如果你也对那种复古又独特的像素风格情有独钟,甚至想亲手打造属于自己的像素世界,那这款像素绘图App绝对是你的不二之选。它提供了一套相当好用的创作工具,操作起来非常直观,就算是从没接触过的新手,跟着感觉走几步也能轻松掌握。用它,你可以把脑海中的奇思妙想,一点一点地变成精美的像素画作,整个过程既简单又充满乐趣。

1、就算你从来没画过像素画,也能很快上手,摇身一变成为创作达人。
2、你创作的所有像素画和动图都会好好地保存在本地,方便你随时查看和管理。
3、你公开发布过的所有作品,都会在这里集中展示,方便你统一进行管理。
4、提供一个专属的云端空间,让你把重要的作品保存在线上,再也不怕丢失。
5、所有你点过赞的优秀作品都会被收藏起来,方便你随时回来寻找灵感。
6、在这里你可以尽情浏览社区里其他用户公开发布的像素画和GIF动图。
7. 社区会为你精选一些特别出色的像素画和GIF作品,让你大饱眼福。
8、关注你喜欢的作者后,他们的最新作品动态会第一时间出现在这里。
9、在作者的个人主页,你能看到他的粉丝数,并欣赏他创作的所有像素画和GIF。
10、想要寻找特定作品?你可以通过作品名或作者ID来搜索。此外,它还支持通过sans、传说之下、元气骑士、我的世界、凹凸学院、乔乔的奇妙冒险这类热门标签来快速筛选内容。
1、浏览画布的时候特别方便,只需要一根手指就能拖动,两根手指就能自由缩放,想回到初始位置双击一下就行了。
2、你可以在画廊里随便逛逛,不管是手机里的旧作还是线上大神的新品,都能一览无余。
3、软件内置了多种多样的绘画辅助工具,让你的创作过程更加得心应手。
4、创作时可以垫上一张背景图作为参考,帮你更轻松地完成像素化改造。
5、绘画界面的设计做到了所见即所得,而且随时可以撤销上一步操作,让你能大胆尝试。

1、这不仅仅是个工具,更是一个能帮你把脑海里各种好玩、有意义的想法变成像素画的神器。
2、创作流程设计得特别人性化,基本上点几下就能搞定,完全没有学习门槛。
3、无论你是资深爱好者还是新手,只要你喜欢像素画,它就能满足你在闲暇时间里涂涂画画的需求。
4、软件里有很多贴心的小功能,你可以根据自己的创作习惯来选择使用,非常方便。
5、建议注册一个自己的账号,这样你的所有作品都能同步到云端,换手机也不怕丢失。
1、先点击屏幕正中间那个画画的按钮,随意创建一个新画布开始你的创作吧。

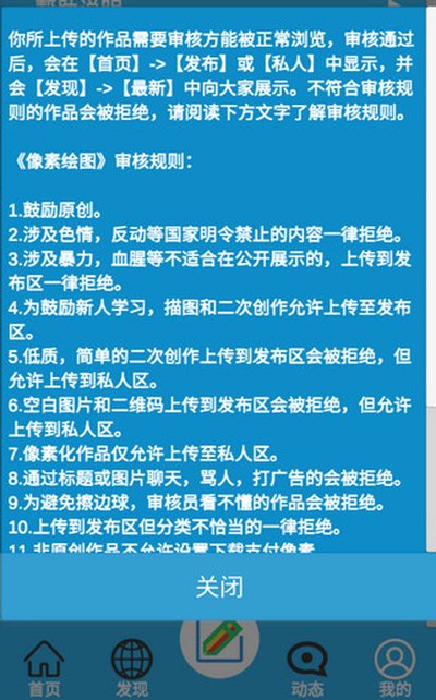
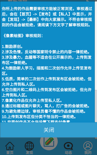
2、画完之后的作品需要经过平台的审核,通过之后大家就能在首页看到你的大作了。

3、简单来说,你每完成一幅画,系统都会自动提交审核,审核通过后就意味着作品成功发布了!

1. 当你画完一幅作品并成功保存后,点击下方的“退出”按钮回到主界面。

2. 在“本地”这个分类下,找到你刚才保存或者之前创作的画作素材。

3. 选中作品后,点击界面下方的那个画笔图标。

4. 这样一来,你就可以在这幅作品的基础上进行修改或继续创作啦。

1. 在绘画界面的右下角,你会看到一个集成了多种功能的按钮,点击它。

2. 在弹出的选项中,找到并点击“保存”按钮,你的作品就稳妥地保存下来了。

厂商名称:海口平底锅科技有限公司
官网:暂无
包名:com.pingdiguo.squaredraw1061.apk
名称:像素绘图安卓版
MD5值:2F0A609CA6304821A040F243EB50E09D

手机克隆app 下载安装
系统软件 / 19.6M / 2026-04-03下载
迅雷HD版正版下载
系统软件 / 90.3M / 2026-04-03下载
动态壁纸 安卓版
系统软件 / 64.1M / 2026-04-03下载
奔图标标签打印机软件下载
系统软件 / 43.7M / 2026-04-03下载
dynamicspotpro高级解锁版下载
系统软件 / 8.9M / 2026-04-02下载
迅捷pdf转换器app下載
系统软件 / 106.1M / 2026-04-02下载
永中Office官方app下載
系统软件 / 75.8M / 2026-04-02下载
带壳截图Pro安卓版
系统软件 / 68M / 2026-04-02下载
用户评论